Aktivitäten

Created with Sketch.

people-2557399_640 - pixabay.comBerufspolitische Aktivitäten

  • Vernetzung
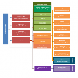
    Wir setzen uns für den Austausch und die fachliche Zusammenarbeit der Kolleginnen und Kollegen in der stationären und teilstationären Gesundheitsversorgung ein. Wir fördern den Kontakt und den berufspolitischen Austausch durch regelmäßige Information und durch gemeinsame Tagungen und Arbeitstreffen.
  • Landespolitische Vertretung
    Bei der Errichtung der Psychotherapeutenkammer Baden-Württemberg war unser Verband aktiv beteiligt und hat nach erfolgreicher Wahl Sitz und Stimme in dieser wichtigen Vertretung. Ein Vorstandsmitglied ist im Vorstand der Kammer, ein anderes Vorstandsmitglied leitet den Ausschuss „Psychotherapie in Institutionen“. Weitere Mitglieder sind in den Ausschüssen Ambulante Versorgung, Aus-, Fort- und Weiterbildung, Berufsordnung und Qualitätssicherung. Unsere Präsenz in diesen Gremien soll erhalten und ausgebaut werden.
  • Bundespolitische Vertretung
    Auf Bundesebene hat sich unser Verband mit anderen Landesverbänden zum Bundesverband der Klinikpsychotherapeuten (BVKP) zusammengeschlossen und ist damit auch im Gesprächskreis II vertreten. Der GK II wirkt direkt auf die Bundespolitik und die KBV ein. Dort sind wir in einer AG „Angestellte Psychotherapeuten“ aktiv.
  • Gemeindepsychiatrischer Verbund
    Im Landesarbeitskreis Psychiatrie des Sozialministeriums wird die Entwicklung des Gemeindepsychiatrischen Verbundsystems geplant und fachlich begleitet. Der LVKP-BW ist dort vertreten und setzt sich gemeinsam mit dem Vertreter der Psychotherapeutenkammer für die Berücksichtigung psychologischer und psychotherapeutischer Sichtweisen und Kompetenzen in der psychiatrischen Versorgung ein.

Grafische Darstellung – berufspolitische Aktivitäten

Berufspolitische Aktivitäten des LVKP-BW

LVKP-BW – berufpolitische Aktivitäten